呼和浩特人員疏散能力模擬分析軟件Pathfinder了解樓梯的設置
呼和浩特消防安全評估軟件中呼和浩特人員疏散能力模擬分析軟件Pathfinder中的臺階是由一個直線的臺階表示的。它們可以用兩個工具創建。一個工具允許在房間的兩個半平行邊界之間創建樓梯,另一個工具允許創建從一個房間邊界延伸到另一個標準的樓梯,如臺階數,樓梯高度等,或者直到到達另一個房間。
成功模擬全數樓梯的一個要求,樓梯的每一端都必須連接到房間的邊緣,這意味著樓梯頂部必須有空間,底部必須有空間。關于這個問題的說明見Stair 幾何要求。間隙的大小必須大于或等于在樓梯上旅行的較大人員的半徑。

邊緣之間的樓梯
創建樓梯的一種方法是把它們畫在兩個已經存在的房間之間。這種類型的樓梯與樓梯的兩端有效匹配到它們之間所繪制的邊緣,這意味著踏面上升和滑動可能與樓梯的實際坡度相匹配,也可能不匹配。在Pathfinder中,樓梯上的速度取決于特定的踏步和跑步。樓梯的幾何坡度僅用于顯示,不用于計算速度。
創建邊緣之間的樓梯:
確保兩個相連的房間都是可見的。如果房間在不同的樓層,至少有一個房間必須手動設置為可見,這可以通過在當行視圖界面中的右鍵單擊菜單完成。
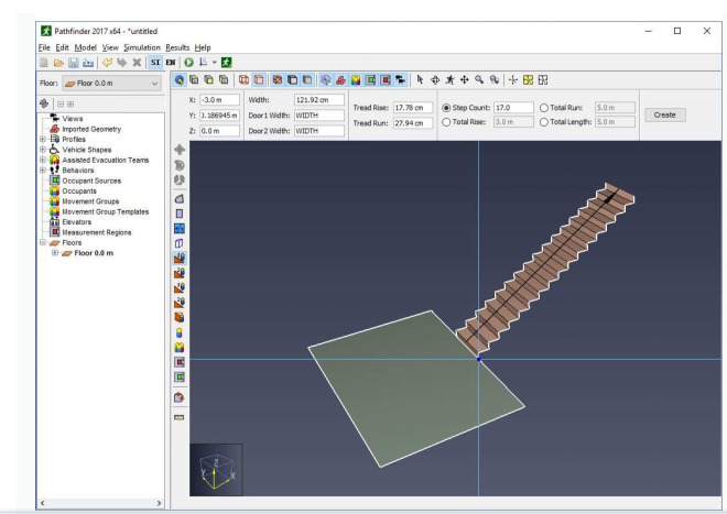
選擇兩點樓梯工具,屬性面板將顯示樓梯創建屬性,如圖46所示
樓梯現在可以通過以下三種方式之一創建:
手動輸入
設置所需的樓梯寬度,并為 每個應該創建樓梯的邊緣,輸入一個點。如果是有效的,一個預覽樓梯將顯示在2D或3D視圖界面和創建按鈕將啟用。單擊Create添加樓梯。
雙擊
設置所需的樓梯寬度。將光標移動到個邊緣,一條類似于薄門的預覽線將出現在樓梯的頂部或底部。單擊設置點。(圖47)現在將光標移動到第二個邊緣。樓梯的預覽將會出現,連接個邊緣到第二個邊緣。單擊第二個邊緣創建樓梯(圖48)。
單擊并拖動樓梯的條邊以指定寬度。釋放鼠標,然后單擊第二個邊緣放置樓梯。
要改變顯示屏,你可以:
測量樓梯的總垂直升高
將踏步升高設置為總升高/所需步數

用兩點樓梯工具繪制樓梯

從一邊延伸的樓梯
另一種創建樓梯的方法是讓它們從一個邊緣延伸,并有效匹配指定的胎面上升和運行。當它們達到一個特定的標準或者到達另一個房間時,它們就會停下來。
一鍵樓梯工具的屬性面板,如圖49所示,提供了四種終止樓梯的方法:
步數:樓梯有這么多臺階
上升:樓梯在z方向有這么高
全速前行:在XY平面上,樓梯有這么長
總長度:樓梯的斜邊是這個長度

以這種方式創建樓梯:
選擇一點樓梯工具。屬性面板將顯示。
如果踏面上升是正的,樓梯將從起始邊緣向上延伸,如果是負的,樓梯將下降。同樣,如果胎面運動是正的,樓梯將延伸到遠離房間,如果是負的,樓梯將延伸到房間。另一種改變這些值的方法是鍵盤上保持CTRL,使胎面上升為負值并保持不變SHIFT使運行為負值。
現在可以通過以下三種方式創建樓梯:
手動輸入:
設置所需的樓梯寬度,踏面上升,踏面運行和終止標準。指定所需邊緣的起點。如果位置有效,將顯示一個預覽樓梯,創建按鈕將啟用。點擊Create添加樓梯。
單擊:
設置所需的樓梯寬度、踏面上升、踏面跑和終止標準。將光標移動到房間邊界的起始點上。預覽樓梯將會顯示出來。單擊鼠標放置樓梯。
點擊拖動:
設置所需的胎面上升,胎面運行和終止標準。現在點擊 - 沿著房間的邊界拖動來指定樓梯的位置和寬度。
釋放鼠標創建樓梯

匝道
在創建和表現方式上,Ramps和樓梯幾乎是一樣的。和樓梯一樣,它們的兩端都有兩個隱含門,并且總是呈矩形的幾何形狀。
它們也有非常相似的創建工具:
兩點斜坡工具和一點斜坡工具。坡道和樓梯之間的關鍵區別在于,坡道不會默認影響使用者的行進速度。
自動扶梯
pathfinder為自動扶梯提供了 一些有限的支持。自動扶梯本質上是具有輕微修改屬性的樓梯。
要創建自動扶梯,請執行以下操作:
創建一個樓梯,如前所述。
選擇樓梯(或多個),使其屬性在屬性面板中可見,如圖51所示。
設定樓梯方向的單向方向
單擊Speed Modifier下拉菜單,選擇而Speed Constant,如圖53所示。
在速度恒定字段中編輯自動扶梯的速度。和樓梯的速度調節器一樣,速度常數可以是時變的。這通常用于在整個模擬過程中分別使用值1.0和0.0來開啟或關閉自動扶梯,擔任何值都可以輸入。

在結束視圖界面中,自動扶梯看起來與樓梯沒有什么不同。
在默認情況下,使用者不會在移動的人行道或自動扶梯上行走,也不會站在任何特定的一側。這可以通過修改人員的個人資料和選擇它們的自動扶梯偏好來改變。如果乘客正在行走,自動扶梯的速度常數將被添加到乘客在自動扶梯上的當前速度。
當自動扶梯被關閉時,人員將使用它們作為樓梯。
注意它們的個人資料是否表明它們想在自動扶梯上行走,或者它們的個人資料是否表明它們應該站在給定的一側。
移動行人道
Pathfinder也為移動人行道提供了有限的支持。這與創建自動扶梯類似,但不是在現有的樓梯上設置速度常數,而是在坡道上設置速度常數,坡道可以像人行道一樣平坦。



蘇公網安備32058102002171號
客服1